当前位置:首页 > 县发改局 > 行政许可

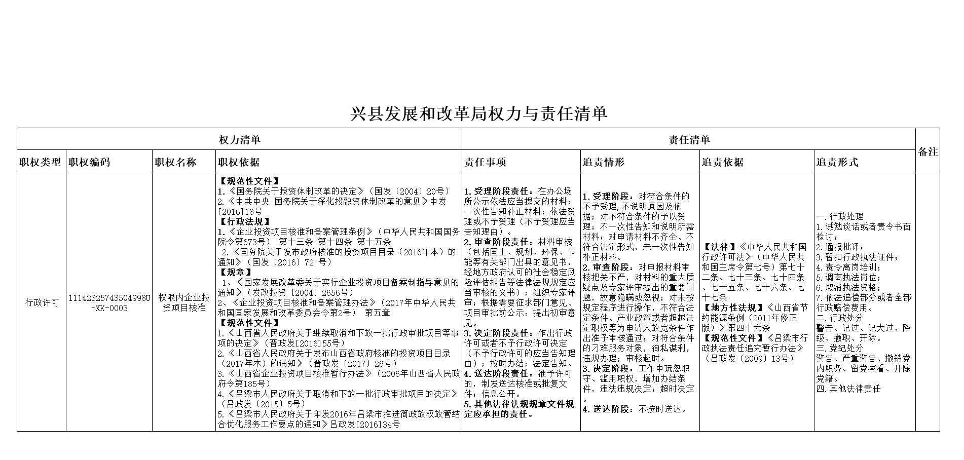
权限内企业投资项目核准

 时间:2018-08-12 17:56       大    中    小