微信
当前位置:
首页
>
政府信息公开
>
政策解读
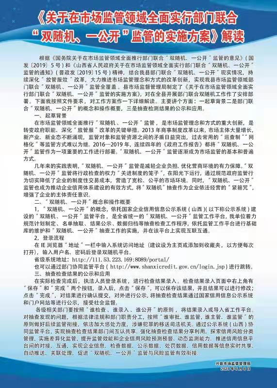
【图解】兴县市场监督管理局关于《在市场监管领域全面实行部门联合“双随机、一公开”监管的实施方案》的政策解读
时间:2021-06-10 11:18
大
中
小
文件链接:
兴县人民政府办公室
印发关于在市场监管领域全面实行
部门联合
“双随机、一公开”监管的
实施方案的通知
打印本页
关闭本页